机加厂必看:如何找准半导体设备的千亿隐形赛道
- 发表时间:2026-03-29 08:10:25
- 来源:
- 人气:
导读:哪怕2025年的市场走向未定,供应链国产化替代的趋势始终不会改变,而这恰恰是作为供应商的你,打入半导体设备市场的最佳机会。如何选对高效的生产设备,开启新一轮的业务增长?别急,我们帮你打造了一个全面的解决方案展示平台。
正如工业母机之于金属加工,半导体设备对于芯片制造而言同样至关重要。全球半导体设备市场高度集中,海外龙头仍处于垄断地位,不过在中国半导体设备厂商的突围下,已经在去胶、清洗、热处理、刻蚀等工艺上有所突破,将整体国产化率提升至35%。
半导体制造流程 / 山崎马扎克
而2024年,全球半导体市场设备规模已经达到1090亿美元,也就意味着国产替代空间已经突破千亿级。随着大型晶圆厂项目的连连落地,2024年已成为半导体设备投资大年,来自国内的采购订单再创新高,达到490亿美元。
这不仅给半导体设备制造商献上了一个天大的机遇,也为关键零部件的供应商带来了泼天的富贵。
因为哪怕半导体设备本身的国产化率上去了,半导体设备关键零部件的国产化率还是很低。先不说光学、电源等技术壁垒极高的零部件,就连腔体、泵、阀门、法兰、靶材和晶圆传输装置零件等,国产化率也没有超过20%。
哪怕2025年的市场走向未定,供应链国产化替代的趋势始终不会改变,而这恰恰是作为供应商的你,打入半导体设备市场的最佳机会。如何选对高效的生产设备,开启新一轮的业务增长?别急,我们帮你打造了一个全面的解决方案展示平台。
2025年3月26日至29日,200+全球领先的加工中心品牌将亮相ITES深圳工业展,诸如山崎马扎克、牧野、GF加工方案、罗德斯、北京精雕、创世纪、乔锋、科杰技术、泷泽、宝力、九龙、东源、津上、硕方、汉锐科特、圣特斯、舒特等,将现场展示实现微米级乃至纳米级精度的半导体设备零部件加工方案,助你打入半导体设备供应链,提供最完备的关键零部件加工设备支持。
01
溅射靶材
作为半导体设备中利润较高的耗材,溅射靶材则主要用于晶圆制造和芯片封装两个环节。虽然国产厂商已经有了从国际大厂手中抢单的实力,但如何通过改进生产设备,降低成本、提高产品生产效率,是不少溅射靶材供应商苦恼的问题。
半导体芯片制造客户所使用的溅射机台十分精密,对溅射靶材的尺寸精度要求很高,因此需要数控车床、加工中心等大型精密加工设备,才能够对靶材的各项尺寸进行精准控制。
在对溅射靶材的精密加工中,如果采用车铣复合加工中心,将车削和铣削两道工序结合在一起,既可以缩短机床之间的装卸工件的手动时间,又可以减少作业人数,通过一次装夹来减少对零件的二次定位,从而实现极高的加工精度。
TMA8J车铣复合车床 / 津上
以津上的TMA8J车铣复合车床为例,这台超高性价比,高性能复合加工机可针对溅射靶材这类工件进行车铣复合加工,多工序集成,有效削减人工、机器台数,同时缩短加工时间。
SPEEDIO M200Xd1 / 日本兄弟
除了津上的复合加工机床外,日本兄弟的铣削复合加工中心M200xd1,以及中村留的车铣复合机床AS-200L,均可以通过一次装夹,完成对溅射靶材的多面加工。本届ITES深圳工业展上,宝力机械也将在现场带来日本兄弟、中村留最新车铣复合加工中心的实机展示。
AS-200L / 中村留
今年3月底,ITES深圳工业展集结泷泽、宝力、九龙、东源、津上、硕方、汉锐科特、圣特斯、舒特 、木村、宝宇、扬牧、台茂、西力、圆方、毅兴、超睿、福道、巨力、中台国内外先进机床大厂,为汽车、医疗器械、半导体设备和航空航天等领域的复杂及高精度零件加工,展示全面高效定制的车铣复合加工解决方案。欢迎来现场与原厂工程师面对面交流,验证车铣复合加工中心在半导体设备加工上的高效性。
02
真空腔体
如果你有关注过国内最大的半导体溅射靶材供应商江丰电子,就会发现他们近年通过布局半导体精密零部件的制造,并在供应链本土化进程加速的红利下频频收获来自中芯国际、台积电、SK海力士、京东方的订单。
江丰电子2024年半年度报告
半导体精密零部件也成了他们在2023和2024年的第二成长曲线,营收增速远超溅射靶材。这是因为除了溅射靶材这类耗材之外,同样拥有广阔国产替代市场空间的就是半导体精密零部件了。
这类零部件的加工具备精度超高、多品种、小批量、尺寸特殊等特点,主要包括真空腔体、冷却盘、喷淋盘等。以真空腔体为例,真空腔体是指在半导体设备中用于制造半导体芯片的真空环境容器,其主要作用是为半导体加工提供稳定的真空环境。
半导体设备真空腔体及周边设备 / 牧野
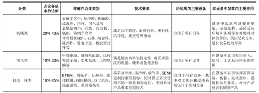
不少供应商认为这类金属加工件已经没有多少利润空间了,实则不然。金属加工件恰恰是除光电组件外,占半导体设备成本比例最高的零部件,同时又不像溅射靶材一样,生产设备投入巨大。
不同零部件占设备成本比例 / 富创精密
半导体设备中,真空腔体的稳定性和精密度对于半导体器件的制造和性能具有重要影响。真空腔体加工同样涉及多面加工、车床加工、铣床加工等复杂加工,因此通过引进复合加工机,可以实现高度的工序集约,比如山崎马扎克的INTEGREX e-1600V/10。
INTEGREX e-1600V/10 / 山崎马扎克
INTEGREX e-1600V/10可针对大型腔体进行车铣复合加工,双工作台可设置两套工装夹具,进一步提高效率,减少翻台准备的次数。还可以将卧式加工中心和复合加工机连接到一条FMS生产线上,实现真空腔体的柔性自动化生产。
同步旋转Smart Tool / 牧野
除此之外,牧野为其卧式加工中心配备的Smart Tool加工方案,也提供了黑尔加工、同步旋转和带式磨削等功能,避免传统工序切削痕迹影响真空度的同时,实现了不需要人工进行干预和研磨的真空腔体密封面加工。
03
喷淋盘
在刻蚀机的国产化替代上,国内半导体设备厂商凭借核心技术突破,已经实现了20%的国产化率,且已经可以覆盖部分先进工艺。但在刻蚀机的部分关键零部件上,依然还有很大的替代空间,就拿用于气体分配的喷淋盘为例。
单晶硅喷淋盘 / 北京精雕
喷淋盘相对于其他半导体设备零部件的国产化率要略高一些,却也仅仅只是在10%以上,高端产品国产化率更低,拥有相当大的替代和利润空间。从表面上看,喷淋盘制造的最大难点在于微孔加工,且通孔数达到上千甚至上万个。
喷淋盘多采用单晶硅材质,属于脆性材料,在外力作用下很容易断裂。每个孔的加工不仅要保证极低的误差,还要保证孔口没有加工缺陷。因此在喷淋盘的制造上,需要能够稳定实现微米级磨削精度的设备才能满足要求。
JDHGMG600 / 北京精雕
北京精雕推出的JDHGMG600三轴高速磨削中心具有微米级精度的加工能力,不仅擅长玻璃、陶瓷、硅等脆性材料的磨削加工,更是可以实现2~5μm精度的精密磨削。搭配精雕的135S或JDS150S高速精密电主轴,非常适合用于轮廓或小孔类的精密磨削。
以单晶硅喷淋盘为例,搭配PCD钻头,JDHGMG600可以加工长径比高达28:1的微孔,同时将孔径尺寸和空间相对位置精度都控制在±10μm,并做到孔口无崩边、无裂纹。
除了溅射靶材、真空腔体、喷淋盘之外,还有针对分子泵、闸阀、冷却板、传输系统零部件等一系列精密零部件的加工方案,都将在今年3月26日至29日举办的ITES深圳工业展上悉数呈现。
END
深圳国际金属切削机床展作为华南最具规模的高质量机床装备展,800+国内外先进装备品牌的年度首聚,展示其在先进制造和数字化制造领域的最新成果,集中呈现超2000台高端装备产品和零件高效加工方案。
推荐资讯
- 2026-03-26 18:05:072023第十届亚太港口科技峰会在上海圆满落幕!
- 2026-03-26 18:05:07重器出海!徐工“矿山之王”助力老挝金矿开发
- 2026-03-26 18:05:05国内首台300吨级整车国产化矿用卡车完成交付
- 2026-03-26 18:05:05三一无人机群施工!这次是广西!
- 2026-03-26 18:05:05工信部发布重要通知:将对钢铁、化工、机械、纺织等行业进行节能诊断服务
- 2026-03-26 18:05:05广东铁投主导铁路建设项目年累计完成投资同增20.6%
- 2026-03-26 18:05:04中国冶金地质总局加强技术攻关 为大国重器插上智慧双翼
- 2026-03-26 18:05:04中煤集团鏖战高温 单日单月发电量均创历史新高
- 2026-03-26 18:05:04陕西有史以来最大的水利工程:引汉济渭工程正式通水
- 2026-03-26 18:05:04发车“一带一路”!徐工混凝土机械加速出海!
- 2026-03-25 18:05:05海洋油气全生命周期智能装备制造基地在天津奠基
- 2026-03-25 18:05:05南水进京超90亿立方米 水厂日均取水量创新高
- 2026-03-25 18:05:05不惧“烤”验!瓯江引水工程施工持续推进中
- 2026-03-25 18:05:0513项工程机械行业专利荣获第24届中国专利奖
- 2026-03-25 18:05:05徐矿集团出台数字化顶层规划致力打造“数智徐矿”
- 2026-03-25 18:05:05上半年江苏中欧(亚)班列数增长7.8% 新丝路“钢铁驼队”运行质效双提升








